藏书网
语薇说趣事的文章
此时美国空军的一架KC-135R加油机在靠近委内瑞拉空军盘旋,过去72...
军事
2025-11-25 01:29
中日军事实力对比
军事
2025-11-25 01:31
贝森特说2年内解决稀土问题 金融时报说最快6年,最慢18年…
财经
2025-11-25 01:33
当地时间11月6日,委内瑞拉总统马杜罗在一场活动中表示,尽管“美国佬”...
国际
2025-11-08 12:37
·马姆达尼,称他为极端分子、共产主义者,甚至声称自己“长得比他好看”。...
国际
2025-11-08 13:55
几小时前, 北京时间2025年11月6日18点左右
国际
2025-11-25 01:33
黄仁勋警告称,由于能源成本较低和监管宽松,中国将在人工智能竞赛中击败美...
科技
2025-11-25 01:36
今天终于有一批新鲜水果、蔬菜和乳制品进入巴勒斯坦加沙地区。
国际
2025-11-25 01:33
多家美媒消息:特朗普正式提议将自己的头像印在 250 美元钞票上。 ...
国际
2025-10-10 00:34
白宫新闻秘书卡发表声明,由于政府停摆,140万美国军人未能领取工资,已...
国际
2025-10-05 07:44
电子支付不用 袁世凯银元
财经
2025-10-05 07:44
美国四星上将Thomas A. Bussiere在10月1日,直接在社...
军事
2025-10-04 07:31
巴勒斯坦“哈马斯”初步提出了针对特朗普“二十条方案”的修改意见,主要是...
国际
2025-10-02 07:26
美国高级将领表示,他们浪费了自己的时间和纳税人的钱,只是为了听赫格塞斯...
国际
2025-10-02 07:26
包括冷酷的欧洲 “俄罗斯始终以解放者的身份来到欧洲,而不是以占领...
国际
2025-09-30 07:23
当我们拥有1艘航母时,我们令人担忧。 当我们拥有2艘航母时,我们成为地...
军事
2025-09-29 07:26
财经知识 重要事情说三遍
财经
2025-09-27 07:25
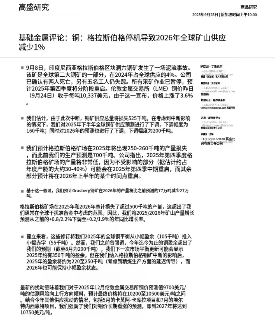
每日分享 划重点 铜价
财经
2025-09-27 07:25
1980年刘华清上将在美军舰艇上好奇地观察着,或许还有些担忧。 刘华...
历史
2025-09-25 07:24
特朗普威胁塔利班,如果阿富汗不归还喀布尔的巴格拉姆空军基地给建造者美国...
国际
2025-09-22 07:32
第一页
下一页
语薇说趣事
感谢大家的关注
热门分类
推荐
热榜
军事
NBA
体育
社会
明星八卦
娱乐
财经
科技
汽车
历史
国际
游戏
动漫
公益
搞笑
商业
互联网
数码
国际足球
房产
家居
时尚
科学探索
职场
育儿
股票
教育
影视
情感
热点
中国军情
武器
中国南海
中国足球
亚洲杯
科比
综合体育
CBA
投资
大咖秀
外汇
创业
风口
SUV
豪车
概念车
优惠
新能源
美国
欧洲
朝日韩
俄罗斯
孕期
街拍
婚姻
正能量