藏书网
学习也要有方法!真懂还是假懂只有自己知道
业精于勤立于信
2024-07-04 18:48:47
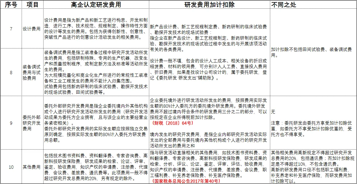
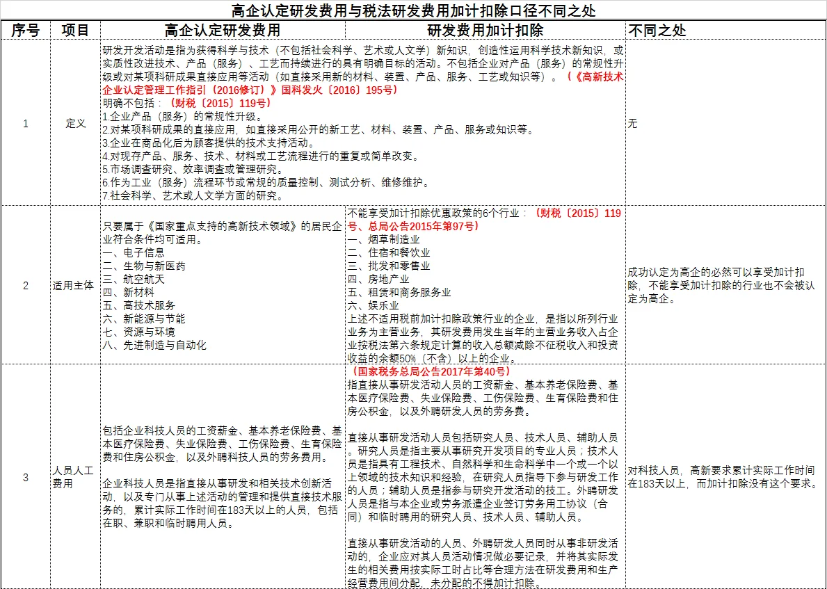
get职场新知识 真的一点不夸张,我一张表就能让你快速搞懂高企研发费用和税法研发费用加计扣除的区别 但是也说句不好听的,为啥还要区别对待啊 不知道小伙伴们有没有考虑过这个问题 难道就仅仅只是享受补贴吗?
0
阅读:0
评论列表
欧皇
1
2024-07-04 21:09
表格可以share吗~
业精于勤立于信
感谢大家的关注
作者最新文章
1
1个小时搞定高企认定调账,真的很简单
2
学习也要有方法!真懂还是假懂只有自己知道
3
居然还有人不知道什么叫序时账?
4
当我在看这本书时我在看什么?
5
3个案例告诉你到底什么样的研发活动才适用
6
我天。。居然因为这件事被扣分也是服气了
7
高企认定愁死了?!在我这不存在的
8
真的我哭亖,税务ju真应该给我们财务发工资
9
财务要读就读经典2《管理的常识》
10
纯吐槽贴:小红薯上的财务也太好骗了吧
热门分类
推荐
热榜
军事
NBA
体育
社会
明星八卦
娱乐
财经
科技
汽车
历史
国际
游戏
动漫
公益
搞笑
商业
互联网
数码
国际足球
房产
家居
时尚
科学探索
职场
育儿
股票
教育
影视
情感
热点
中国军情
武器
中国南海
中国足球
亚洲杯
科比
综合体育
CBA
投资
大咖秀
外汇
创业
风口
SUV
豪车
概念车
优惠
新能源
美国
欧洲
朝日韩
俄罗斯
孕期
街拍
婚姻
正能量
职场
TOP
1
职场办公穿搭分享黑色旗袍是职场隐形王者,浅灰配白衬衫知性优雅;真丝衬衫质感好,珍
2
长沙市一个班主任正在办公室批评一个女孩。她问:"你妈妈是做什么工作的?"女孩回答
3
内蒙古锡林浩特,女子在上班时,其经理突然脱了裤子逼着她看经理的下体,还被要求上手
4
优雅黑裙,性感红鞋,时尚办公室穿搭
5
老板把我叫进办公室说:“你那项目奖金批下来了,整整20万,下午去财务签个字就行。
6
林间浅棕藏温婉绿意氤氲的林间,她身着浅棕系衬衫与长裤,利落的发髻挽起,耳间
7
我上了一个厕所,回来发现同事拿着我的烟给其他人散。我当场就发火了,对着同事说:“
8
今日穿搭推荐轻熟职场风,以藏蓝色职业西装套裙为核心,搭配黑色丝袜、黑色尖头高跟
9
1960年,哈军工院长陈赓办公室冲进一个女孩,她大声问:“凭什么不录取我,我就要
10
优雅职场风,白衬衫+灰色短裙,自信满满!💼✨什么年龄段的女人最有女人味?有哪
职场
最新文章
1
长沙市一个班主任正在办公室批评一个女孩。她问:"你妈妈是做什么工作的?"女孩回答
2
浅衫在职场,自在舒展暖白的办公灯漫过工位,落在浅棕简约短款上衣的面料上,利
3
今天在办公室闲聊,居然发现几个男同事的工资卡都在老婆手里,平时想买包烟抽都要向老
4
35岁一过,职场大姐们集体把宽松衫扔进衣柜。她们换上紧绷的legging
5
我办公室一个同事,手里3只,一个赔20%,一个赔30%,还有一个赔45%。大家每
6
公司太有格局啦,必定发财呀,浙江温州,一公司春节放35天!公司负责人:员工按时离
7
一个人财运来了根本挡不住表弟今年45岁,被裁员以后一直在家,后来他散步的时候看到
8
内蒙古锡林浩特,女子在上班时,其经理突然脱了裤子逼着她看经理的下体,还被要求上手
9
一马当先年年有为!2026马年别瞎忙,找准这3个方向才是真逆袭(画面:快剪职
10
1960年,哈军工院长陈赓办公室冲进一个女孩,她大声问:“凭什么不录取我,我就要
欧皇
表格可以share吗~