1月23日热点新闻报道 "太空光伏时代开启!马斯克布局卫星能源,商业航天加速,

半城烟论财源 2026-01-23 18:24:58

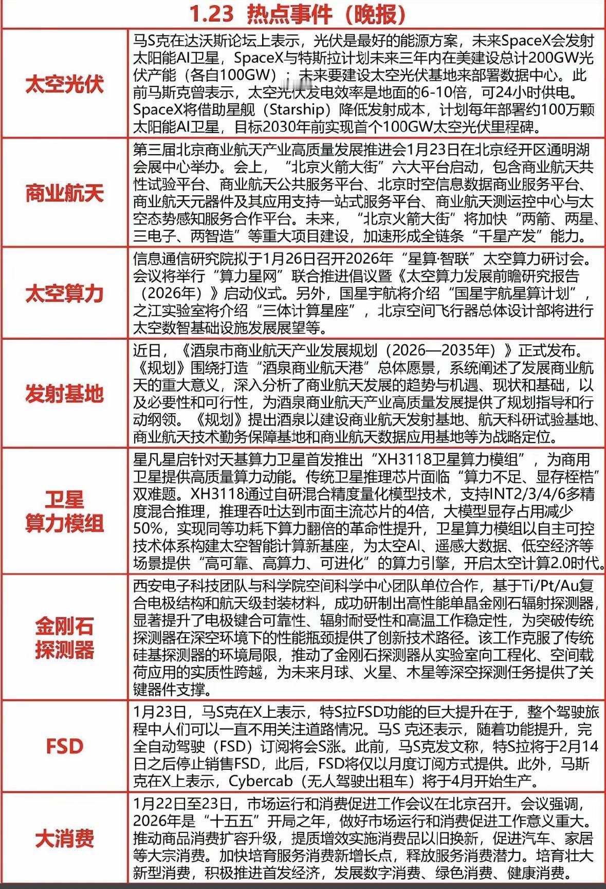
1月23日热点新闻报道 "太空光伏时代开启!马斯克布局卫星能源,商业航天加速,算力革新推动深空探测,自动驾驶订阅制来袭。" 马斯克推动太空光伏计划,商业航天加速发展,算力卫星与自动驾驶技术突破,消费市场聚焦绿色升级。

0 阅读:5
半城烟论财源

半城烟论财源

感谢大家的关注