藏书网
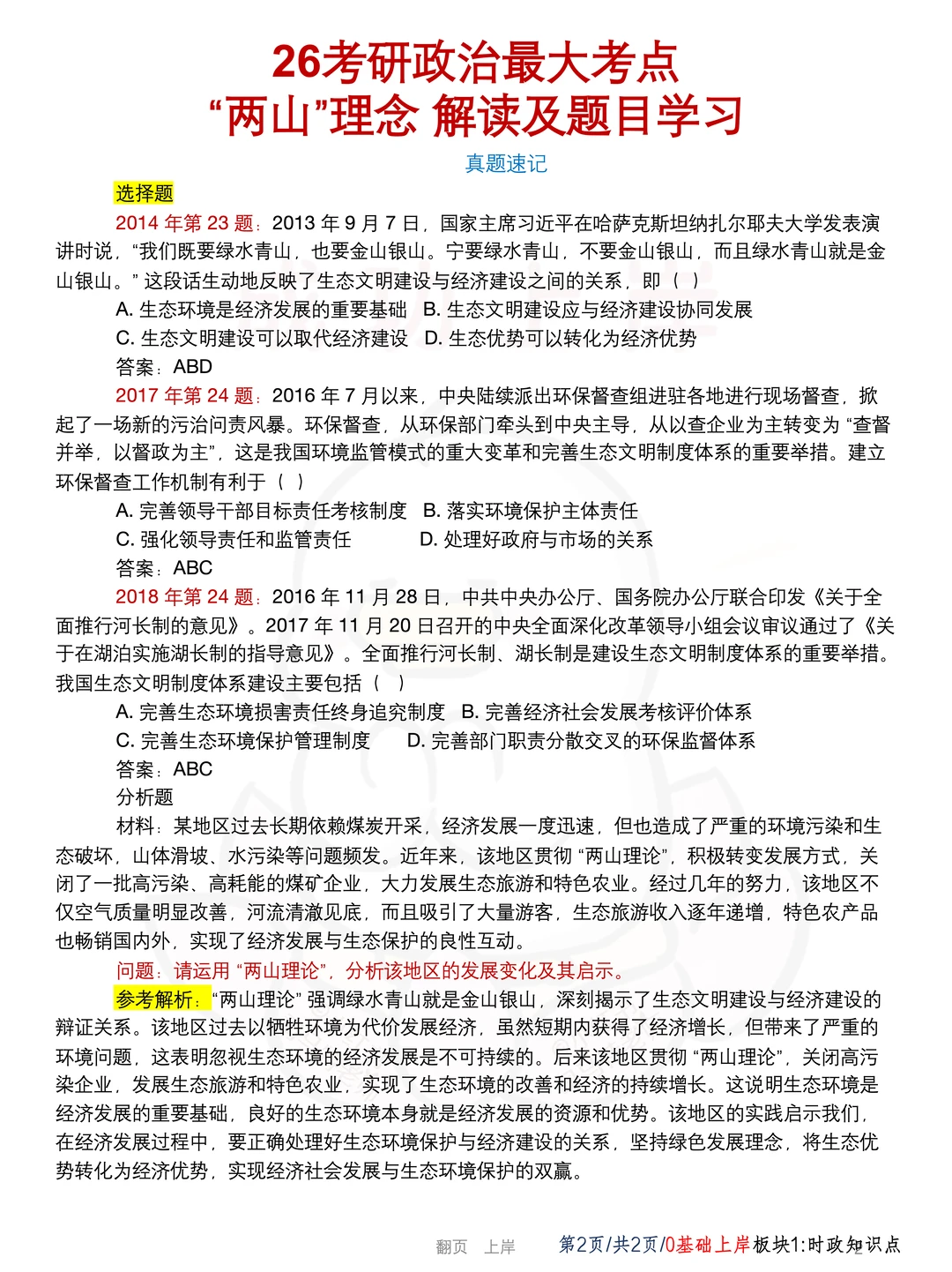
26考研政治最大考点|“两山”理念|必背考点
千亦司马特
2026-02-12 01:09:43
司马特老师 26考研 司马特考研 考研政治 新发展理念 时政热点 时事热点 上岸许愿季
0
阅读:0
千亦司马特
感谢大家的关注
作者最新文章
1
说说接下来44天的考研上岸强度吧
2
考研英语作文稳拿分 | 不能只靠模板
3
26考研英语2必背单词|翻译近10年高频词汇
4
这将是今年最大的考点,和新质生产力一样
5
考研英语偷分!新题型才是性价比之王🔥
6
26考研必背单词 | 英2阅读近10年高频词汇
7
26考研英语0基础 | 30天邪修分指冲刺
8
26考研必背单词 | 英2阅读近10年高频词汇
9
26考研英语必背1385个核心词汇|背完稳上岸
10
26考研政治最大考点|“两山”理念|必背考点
热门分类
推荐
热榜
军事
NBA
体育
社会
明星八卦
娱乐
财经
科技
汽车
历史
国际
游戏
动漫
公益
搞笑
商业
互联网
数码
国际足球
房产
家居
时尚
科学探索
职场
育儿
股票
教育
影视
情感
热点
中国军情
武器
中国南海
中国足球
亚洲杯
科比
综合体育
CBA
投资
大咖秀
外汇
创业
风口
SUV
豪车
概念车
优惠
新能源
美国
欧洲
朝日韩
俄罗斯
孕期
街拍
婚姻
正能量
教育
TOP
1
表妹当班主任后一年的变化表妹当班主任后一年的变化
2
这还是一个学生的穿着吗
3
以前的女大学生和当代的女大学生
4
特别是在考物理时[狗头]
5
为什么现在的公务员不收礼了?
6
学校有这样的语文老师,应该没有孩子会逃课了吧?[呲牙笑]
7
这怕是中国就业率最高的专业了吧!
8
情人节也要当好家教老师
9
国外女教师和国内女教师
10
家庭存款的十个等级:10万压力山大,20万小打小闹,30万稍感轻松,5
教育
最新文章
1
“我宁愿不要国籍,也要破解北斗!”清华学霸高杏欣在2007年留学美国时,提前公开
2
家庭存款的十个等级:10万压力山大,20万小打小闹,30万稍感轻松,5
3
浙江大学原校长,中国科学院原院长,中国科学院院士、中国工程院双院士、第三世界科学
4
学校有这样的语文老师,应该没有孩子会逃课了吧?[呲牙笑]
5
今年春晚传递的三条重要信息:1.学历不值钱了,以后三年最不可替代的核心竞争
6
考试完忘记拿出来!!还能用吗?
7
以前的女大学生和当代的女大学生
8
学生下课后警告老师,不要背着他谈恋爱。女老师好奇的反问,我都22岁了,我为啥不能
9
复旦大学教授王德峰,撕开了中国社会当下最大的遮羞布,振聋发聩!他说:“今日之中国
10
一位是腰缠万贯的董事长,一位是懵懵懂懂的女大学生。