作为东北师大信院现教技术硕+十年教学的“老人”,结合全网最新数据给26考研er划重点!目标明确少走弯路✅
🔴 核心目标分:375分稳上岸!附分数拆解
先上干货:26年想稳妥进复试,总分锁定375分绝对不亏!参考25年录取数据,最低分368、最高分414,分差能到46分,抓住提分点就能超车!
•政治:目标70-80分,去年分差17分,别让它拖后腿
•英语二:目标70+,高分81、低分62,差19分很致命
•333综合:东北给分宽松,按方法学稳拿120-130分
•875专业课:现代教育考研性价比之王,吃透考点轻松冲125+
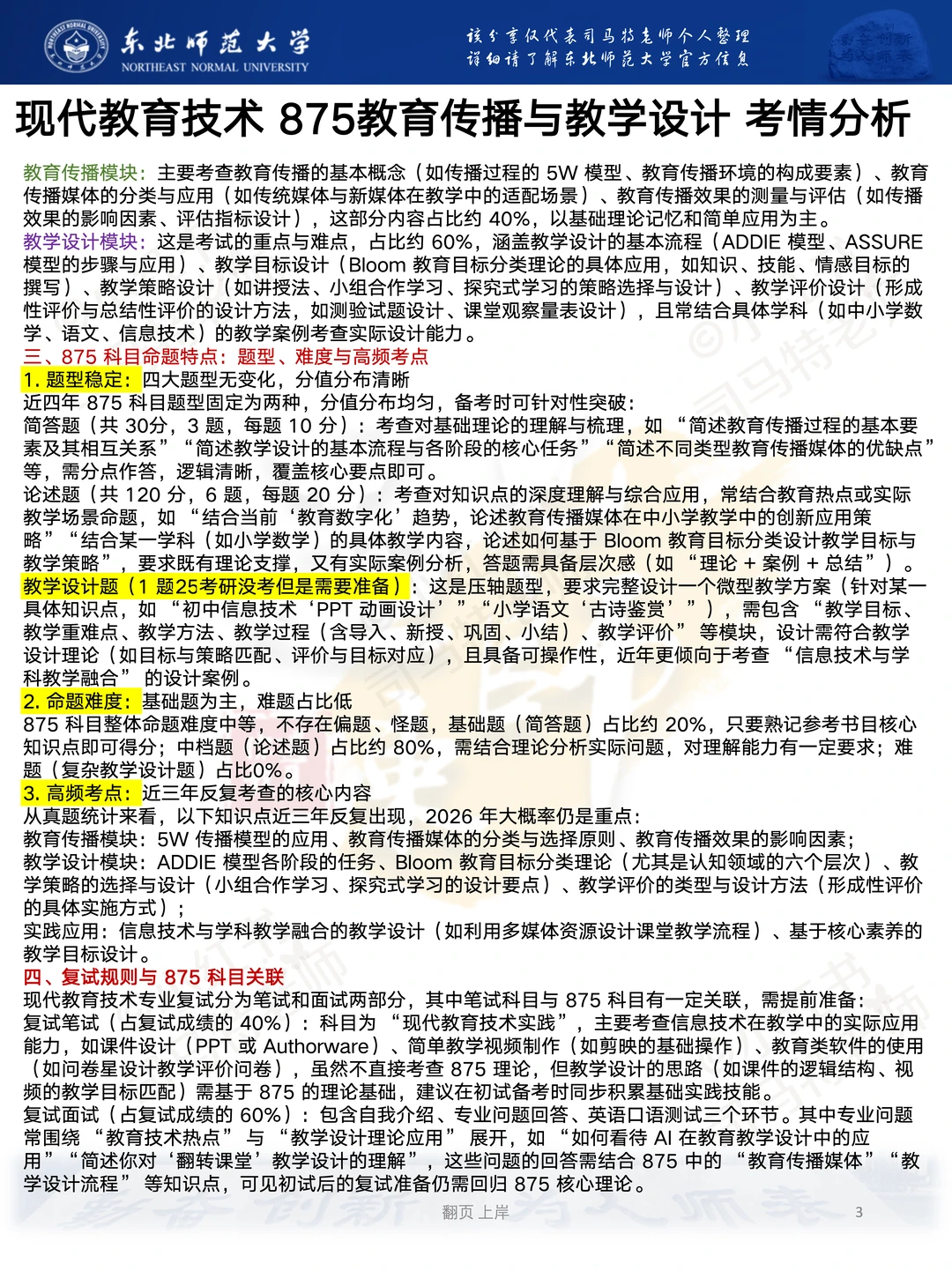
📚 专业课:难度&考点全解析
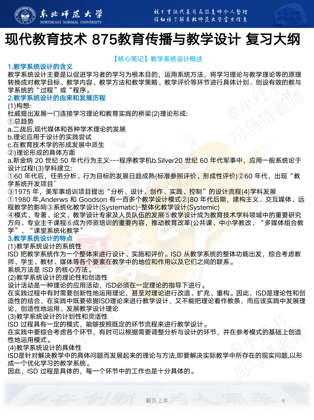
1. 875教育传播与教学设计|真的不难!
25年刚改的科目,考纲很明确,重点就在基础理论+实践应用:
•核心考点:教学系统设计流程、教育传播模式(拉斯韦尔、施拉姆这些必背)、多媒体素材编辑(PS、会声会影基础操作)
•参考书:《教学系统设计》《教育传播学》等4本,不用全啃,抓高频考点就行
•提分关键:结合教学案例答论述题,比如用建构主义理论分析网课设计,去年我的学生这部分都没丢分
📊 报录比&报考门槛|看清机会再冲
•竞争程度:现在只有22年官方报录比7.8:1,比学科语文、英语低太多,属于师范类考研“性价比之王”
•报考限制:不招同等学力,跨考仅限计算机、数字媒体等相关专业,本专业考生有天然优势
•关键提醒:别被高分吓到!分差大说明不是“神仙打架”,扎实复习就能赢
✨ 老师掏心窝建议
1.现在-11月中:把875的4本参考书过1遍
2.刷近10年真题,875重点练一下教学设计题(怕今年会考)
3.模拟考+背热点,比如“教育数字化”结合875考点答
作为过来人,太懂备考的迷茫了!东师现教技术真的不搞“偏题怪题”,375分目标清晰,按节奏来谁都有机会~








