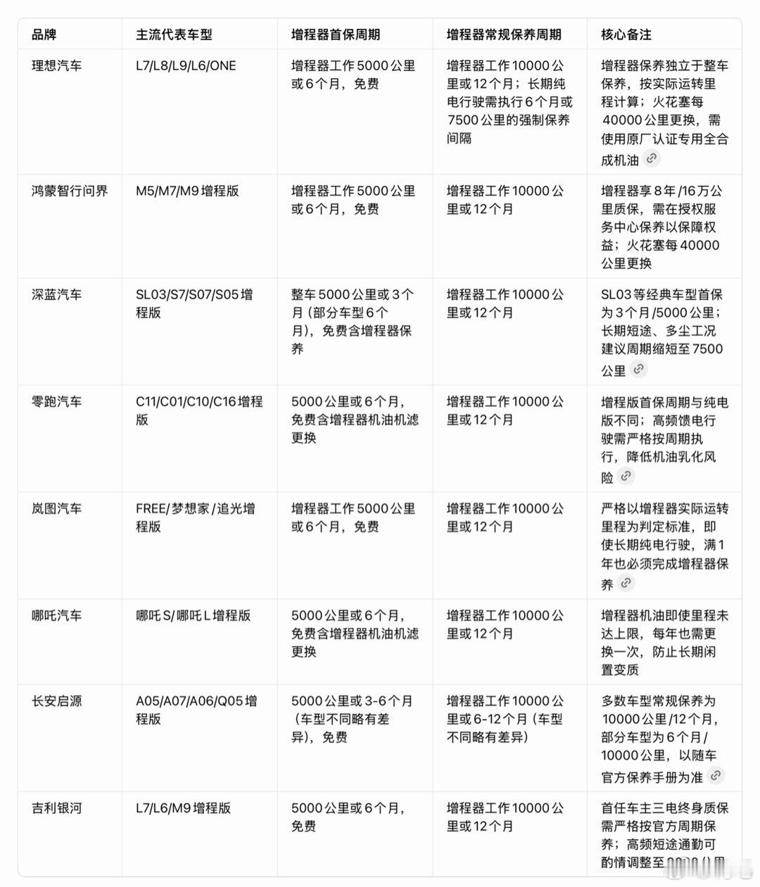
理想L9Livis的增程器居然可以做到3年30000km保养一次?这确实是有点

鹅毛聊车 2026-02-26 22:57:19

理想L9 Livis的增程器居然可以做到3年30000km保养一次?

这确实是有点东西的。

顺便让AI整理了一下,主流增程车里,基本上常规保养周期就没有超过1年10000km的……

0 阅读:0
鹅毛聊车

鹅毛聊车

感谢大家的关注