藏书网
股事来论道的文章
明天A股又要开盘了,能不能迎来二月开门红,那要取决于主力砸的坑有多大,挖的坑有多
财经
2026-02-01 13:46
100万颗!有这么多轨道吗。1月31日最新,SpaceX向美国FCC提交计划部署
科技
2026-02-01 13:46
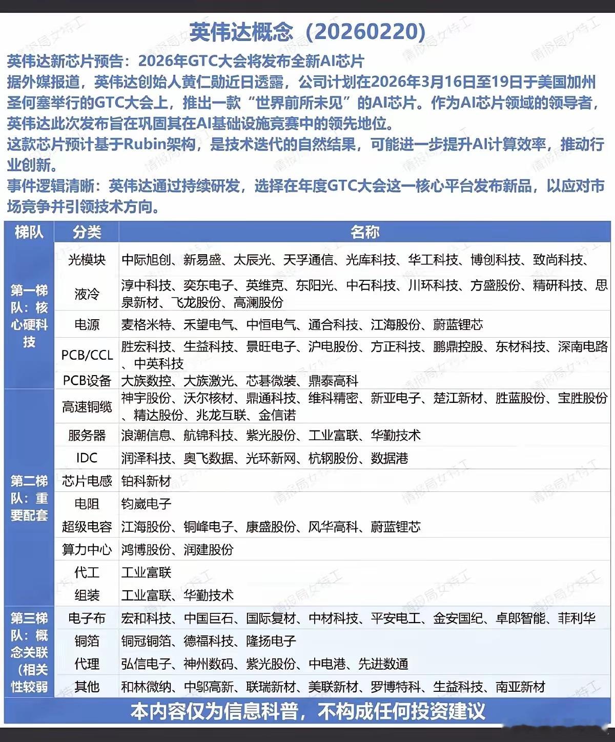
2026年黄仁勋"兆元宴"完整名单(1月31日版)这场晚宴是黄仁勋此次台湾行的重
科技
2026-02-01 13:47
主力精心策划一场100点巨震洗盘,快速降温市场看多情绪,看懂背后逻辑无所畏惧。记
财经
2026-02-01 13:46
万科亏损820亿,三季度损失280亿,也就是最后一个季度损失540亿!一天亏6亿
财经
2026-01-31 13:46
早上A股的主力砸得有点狠了啊,巨震洗盘都洗不出恐慌踩踏资金流出。截止中午收盘,大
财经
2026-01-30 13:46
马斯克在一篇发表于X平台的帖子中对Optimus 4发表了评论,称Optimus
科技
2026-01-30 13:46
1月30日最新年报预告出炉,盘前利好速览!福田汽车、海兰信、北摩高科、晋控电力等
财经
2026-01-30 13:46
早评,今天1月30号周五。早上好朋友们,在A股开盘之前说几点我对今天走势的看法以
财经
2026-01-30 13:46
AI应用催化更新:1、千问App在春节期间也将面向用户发送红包福利,字节跳动与阿
科技
2026-01-30 13:47
盘后遍地都是白酒的段子,笑死人了,比如:1、记者:什么时候能殖民火星?马斯克:i
财经
2026-01-30 13:46
周四舆情热度:①贵金属-贵金属价格持续上涨,纽约期金涨破5300美元/盎司,现货
财经
2026-01-30 13:46
收评,今天A股再一次证明了分析判断是对的,眼光格局比较长远。截止下午收盘,大盘指
财经
2026-01-30 13:47
截止中午收盘,大盘收在4147.15点,指数依旧沿着5日均线缓慢震荡向上,早上A
财经
2026-01-29 13:47
今天A股依然走震荡格局,我们持股待涨即可。早上指数先高开,然后迅速回踩下方414
财经
2026-01-30 13:47
同比预增20倍!28日晚间新增年报来袭!超百家公司披露2025年业绩预告,批量公
财经
2026-01-29 13:48
早评,今天1月29号周四。虽然看大盘低开,但大概率探底回升实现二连阳,黑周四不看
财经
2026-01-29 13:47
工业富联登上热股飙升榜首位,2025年平均日赚或达1亿元1月28日盘后,工业富联
财经
2026-01-29 13:47
明天需要重点关注的三个板块:1.黄金板块:国际金价突破5200美元,持续刺激A股
财经
2026-01-29 13:47
周三舆情热度:①商业航天-中国星网:计划在2026至2030年间部署1.3万颗低
财经
2026-01-29 13:47
第一页
下一页
股事来论道
感谢大家的关注
热门分类
推荐
热榜
军事
NBA
体育
社会
明星八卦
娱乐
财经
科技
汽车
历史
国际
游戏
动漫
公益
搞笑
商业
互联网
数码
国际足球
房产
家居
时尚
科学探索
职场
育儿
股票
教育
影视
情感
热点
中国军情
武器
中国南海
中国足球
亚洲杯
科比
综合体育
CBA
投资
大咖秀
外汇
创业
风口
SUV
豪车
概念车
优惠
新能源
美国
欧洲
朝日韩
俄罗斯
孕期
街拍
婚姻
正能量