藏书网

艾伦的海外的文章

啦啦啦!终于有K字签了!

啦啦啦!终于有K字签了!

社会 2025-10-03 06:53

外籍人士境内工作许可

外籍人士境内工作许可

社会 2025-06-25 15:10

外籍子女教育攻略

外籍子女教育攻略

教育 2025-06-25 15:00

外籍子女教育攻略

外籍子女教育攻略

教育 2025-06-21 15:11

原来外国人来华工作签证要求这么多

原来外国人来华工作签证要求这么多

职场 2025-06-20 15:11

外国人来华工作签证工作许可证取消了!!

外国人来华工作签证工作许可证取消了!!

国际 2025-06-17 15:25

外国人申请工作签证攻略

外国人申请工作签证攻略

国际 2025-06-13 16:04

来华商务签证新规

来华商务签证新规

国际 2025-06-12 15:03

外籍人士来华避坑攻略

外籍人士来华避坑攻略

国际 2025-06-11 15:15

外籍人士避坑攻略

外籍人士避坑攻略

国际 2025-06-11 15:17

五星卡申请全攻略

五星卡申请全攻略

社会 2025-06-10 15:03

外籍人士海牙认证攻略

外籍人士海牙认证攻略

国际 2025-06-07 15:11

企业招聘外籍人士攻略

企业招聘外籍人士攻略

职场 2025-06-06 15:35

人才篇:让人才为发展加速🏃

人才篇:让人才为发展加速🏃

社会 2025-06-04 15:04

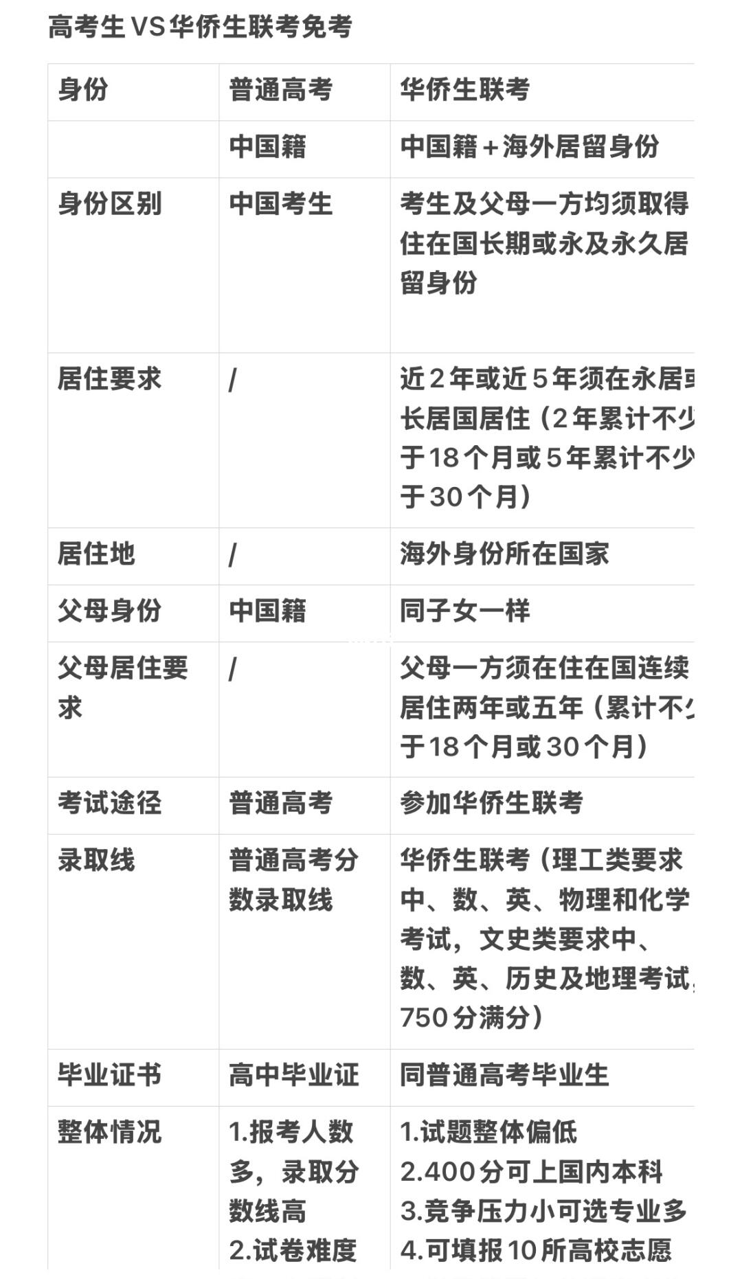
华侨生联考和高考生的区别

华侨生联考和高考生的区别

教育 2025-06-03 15:13

一次性讲清外国人来华工作签证

一次性讲清外国人来华工作签证

国际 2025-05-31 15:12

规划华侨生攻略

规划华侨生攻略

教育 2025-05-30 15:16

外籍人士GJ证明攻略

外籍人士GJ证明攻略

国际 2025-05-28 15:17

外籍人士申请中国绿卡优势

外籍人士申请中国绿卡优势

国际 2025-05-27 15:12

外籍人士申请中国绿卡攻略

外籍人士申请中国绿卡攻略

社会 2025-05-24 15:12
第一页 下一页
艾伦的海外

艾伦的海外

感谢大家的关注

热门分类

推荐 热榜 军事 NBA 体育 社会 明星八卦 娱乐 财经 科技 汽车 历史 国际 游戏 动漫 公益 搞笑 商业 互联网 数码 国际足球 房产 家居 时尚 科学探索 职场 育儿 股票 教育 影视 情感 热点 中国军情 武器 中国南海 中国足球 亚洲杯 科比 综合体育 CBA 投资 大咖秀 外汇 创业 风口 SUV 豪车 概念车 优惠 新能源 美国 欧洲 朝日韩 俄罗斯 孕期 街拍 婚姻 正能量

© CopyRight 2010-2026 藏书网(zangshuxian.com)

粤ICP备2023065514号 邮箱:181046773#qq.com

声明:部分文章摘自互联网,如有侵权,麻烦告知删除。