藏书网

刘姐上海婚姻的文章

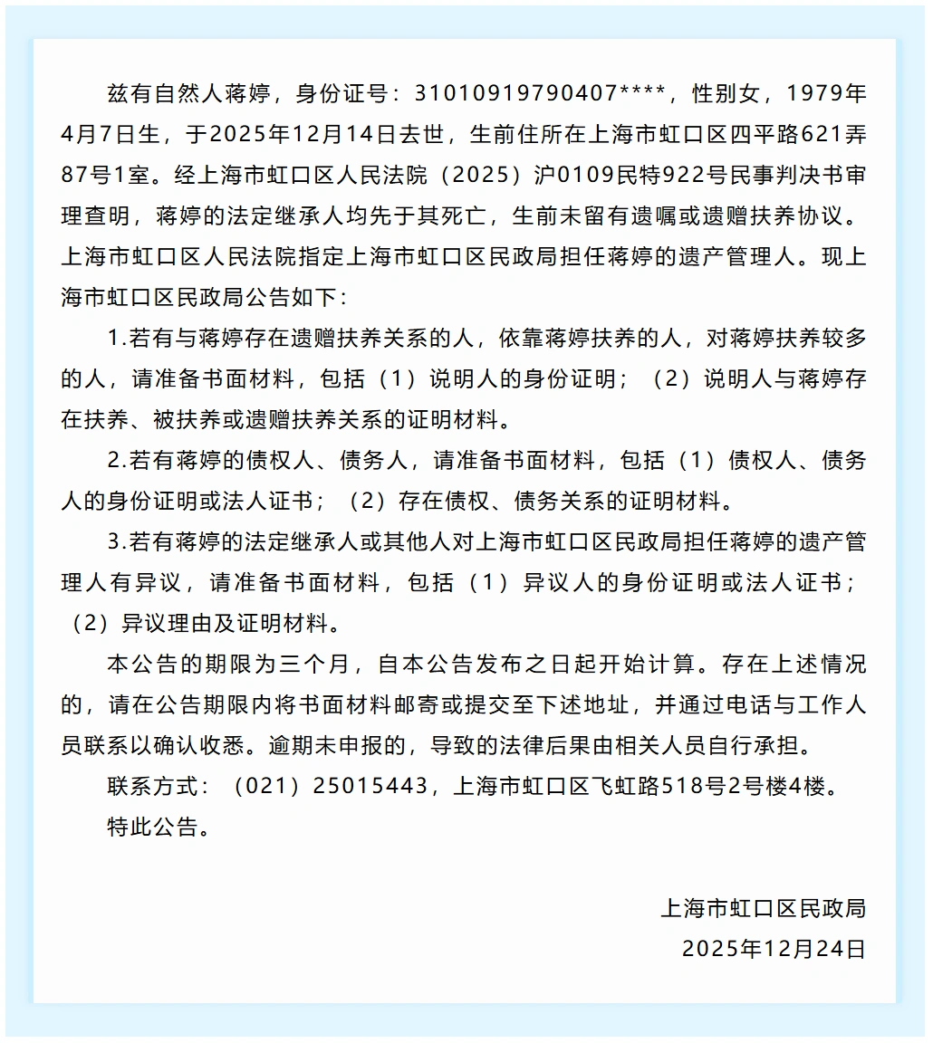
上海46岁独居女士案件刚刚官宣遗产管理人

上海46岁独居女士案件刚刚官宣遗产管理人

社会 2025-12-25 15:48

暑假带娃免除抚养费,法院驳回照样执行!

暑假带娃免除抚养费,法院驳回照样执行!

社会 2025-12-20 15:03

46岁上海独身女子离世,财产充公!

46岁上海独身女子离世,财产充公!

社会 2025-12-17 15:43

分不清遗嘱和遗赠,女儿痛失一套房!

分不清遗嘱和遗赠,女儿痛失一套房!

社会 2025-12-16 15:02

太坏了!三种合法抵赖欠条专门针对女性

太坏了!三种合法抵赖欠条专门针对女性

2025-12-14 15:01

河北杀妻案丈夫死刑!其母2年2个月!

河北杀妻案丈夫死刑!其母2年2个月!

社会 2025-12-10 15:01

闺蜜背刺,律师也有被骗💰的经历

闺蜜背刺,律师也有被骗💰的经历

社会 2025-12-07 15:04

七八十岁还打离婚的十之八九不是原配夫妻

七八十岁还打离婚的十之八九不是原配夫妻

情感 2025-12-06 15:02

婚姻化债,单身女生高能预警!

婚姻化债,单身女生高能预警!

情感 2025-11-28 15:01

湖南老家煲汤做法:墨鱼干炖排骨

湖南老家煲汤做法:墨鱼干炖排骨

2025-11-24 15:01

前夫再婚了,要降抚养费怎么应对?

前夫再婚了,要降抚养费怎么应对?

2025-11-23 15:03

结婚前反对,领证凭程序正义赢了亲友团

结婚前反对,领证凭程序正义赢了亲友团

情感 2025-11-22 15:02

离婚后再起诉你,一定是见不得你过得好!

离婚后再起诉你,一定是见不得你过得好!

2025-11-22 15:02

借照顾之名亲姐把弟弟养老钱掏空!

借照顾之名亲姐把弟弟养老钱掏空!

社会 2025-11-18 15:04

离婚证后有“囍”字?网友热议

离婚证后有“囍”字?网友热议

社会 2025-11-14 15:02

光棍节去fa院开调查令fa官吐槽结啥婚

光棍节去fa院开调查令fa官吐槽结啥婚

社会 2025-11-12 15:01

去世前百万存折被取空能主张继承分割吗

去世前百万存折被取空能主张继承分割吗

2025-11-11 15:55

2024结婚率,再婚贡献了1/4!

2024结婚率,再婚贡献了1/4!

社会 2025-11-08 15:02

八岁孩子抚养权,法官问孩子表态怎么办

八岁孩子抚养权,法官问孩子表态怎么办

2025-11-07 15:57

有的公婆帮忙,有的公婆拆家。

有的公婆帮忙,有的公婆拆家。

情感 2025-11-05 15:00
第一页 下一页
刘姐上海婚姻

刘姐上海婚姻

感谢大家的关注

热门分类

推荐 热榜 军事 NBA 体育 社会 明星八卦 娱乐 财经 科技 汽车 历史 国际 游戏 动漫 公益 搞笑 商业 互联网 数码 国际足球 房产 家居 时尚 科学探索 职场 育儿 股票 教育 影视 情感 热点 中国军情 武器 中国南海 中国足球 亚洲杯 科比 综合体育 CBA 投资 大咖秀 外汇 创业 风口 SUV 豪车 概念车 优惠 新能源 美国 欧洲 朝日韩 俄罗斯 孕期 街拍 婚姻 正能量

© CopyRight 2010-2025 藏书网(zangshuxian.com)

粤ICP备2023065514号 邮箱:181046773#qq.com

声明:部分文章摘自互联网,如有侵权,麻烦告知删除。